周口母婴护理TOP10榜单揭晓,专业护理品质值得信赖!
随着家庭对母婴健康的关注度不断提高,母婴护理服务的需求也日益增长,在周口地区,众多母婴护理服务机构如雨后春笋般涌现,为新生儿家庭提供专业、细致的护理服务,本文将介绍周口地区母婴护理排名前十名的服务机构,这些机构以其优...
风声不息之夜,探秘夜晚的神秘面纱
风声不断,这是一个充满神秘和深邃的夜晚,窗外,呼啸的风声如同古老的乐章,时而低沉,时而高昂,引人深思,今夜,风声成为了主角,引领我们走进一个关于自然、人生与心灵的世界。夜幕降临,风声开始轻轻吟唱,它似乎在诉说着大自然...
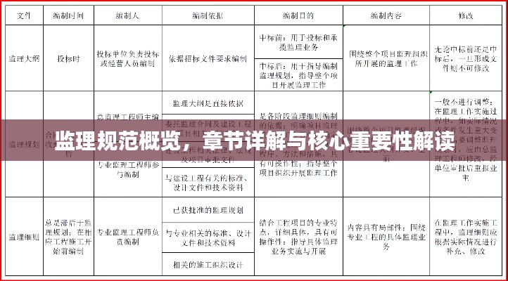
监理规范概览,章节详解与核心重要性解读
监理规范是工程项目管理中不可或缺的一部分,旨在确保项目的顺利进行并保障各方面的权益,监理规范究竟包含多少章呢?我们将一一探讨这些章节及其在实际工作中的重要性。监理规范概述监理规范是指导监理工程师进行工程管理的规范性文...
丽江自驾游攻略,探索古城的神秘与自然的魅力
丽江,这座拥有千年历史的古城,以其独特的自然风光和人文景观吸引着无数游客,自驾游丽江,不仅可以随心所欲地欣赏沿途美景,还能深度体验这座古城的魅力,以下是一份详尽的丽江自驾游攻略,希望能为您的丽江之旅提供有益的参考。路...
励志人生语录摘抄,激发无限潜能,成就辉煌人生!
人生路上,我们都需要一些励志的话语来鼓舞自己,激发内心的力量,以下是一些励志语录摘抄,希望能为你带来正能量和动力。1、风雨过后,彩虹就在眼前,只要坚持,总会成功。2、人生没有彩排,每一天都是现场直播,相信自己,勇敢前...
昭通最新动态,今日热点新闻与图片大放送
昭通,这座美丽的城市,拥有众多令人陶醉的风景和独特的文化魅力,我们将通过一系列最新图片,带您领略昭通的魅力。昭通概述昭通位于云南省东北部,是一个历史悠久、文化底蕴深厚的地区,这里自然风光独特,拥有世界级的自然景观和人...
耕地利器,最新锄头价格表曝光
在现代农业中,专用工具的使用大大提高了耕作的效率,耕地专用锄头作为其中的一种重要工具,广泛应用于农田的深耕、松土、除草等作业,本文将介绍最新的耕地专用锄头价格表,为广大农民朋友提供参考。耕地专用锄头简介耕地专用锄头是...
赤峰最新灾情报告,今日灾情更新速递
赤峰地区遭受了一系列自然灾害的侵袭,给当地民众的生活带来了不同程度的影响,本文将对赤峰今日灾情最新消息进行详细介绍,以便大家了解当前灾情的状况。暴雨引发的洪涝灾害赤峰地区近日持续遭受暴雨袭击,引发洪涝灾害,据最新消息...
独家偏爱,鹿欢魅力下载之旅揭秘
在这个信息爆炸的时代,每个人都会有自己的独特偏爱,我们要讲述的便是关于一个名叫鹿欢的个体的独特故事——他的偏爱以及他的下载之旅。鹿欢,一个平凡而又特别的名字,背后隐藏着怎样的故事呢?让我们一起揭晓,鹿欢是一个热爱生活...
短视频上传指南,轻松掌握新闻头条短视频上传技巧!
随着移动互联网的普及,短视频已成为大众获取信息的重要途径之一,新闻头条短视频因其直观、生动的特点,更是受到广大用户的喜爱,本文将为您详细介绍如何上传新闻头条短视频,让您轻松分享时事热点。选择合适的平台选择一个合适的短...














京ICP备16057535号-1