宣传视频编导,艺术、技术与传播的巅峰融合之道
引子在当今数字化时代,视觉传播已成为信息传递的重要方式之一,宣传视频作为视觉传播的重要载体,对于品牌宣传、活动推广等方面起着至关重要的作用,而宣传视频编导则是这一过程中的核心角色,他们负责将创意、艺术和技术融合在一起...
新疆焦煤价格今日行情速递
随着国内能源市场的不断变化,新疆焦煤价格成为各界关注的焦点,本文将对新疆焦煤价格进行深度解析,探讨其最新动态及未来趋势。新疆焦煤市场概况新疆作为我国重要的煤炭产区之一,拥有丰富的煤炭资源,焦煤作为钢铁行业的重要原料,...
中国咖啡市场繁荣,十大品牌引领潮流,独特魅力俘获消费者心!
瑞幸咖啡作为中国最大的连锁咖啡品牌之一,瑞幸咖啡以其高品质和实惠的价格赢得了广大消费者的青睐,其产品线丰富多样,从经典拿铁到创新饮品,每一款都展现出精湛的咖啡技艺。星巴克星巴克作为全球知名的咖啡品牌,在中国市场同样占...
Hurtworld生存指南,最新攻略助你轻松掌握生存与进步之道
Hurtworld作为一款充满挑战和刺激的生存竞技游戏,吸引了大量玩家的关注,在这个充满危险和机遇的世界里,如何生存下来并不断进步是每位玩家都关心的问题,本文将为大家带来Hurtworld最新攻略,助你在这片土地上立...
励志短句,唤醒女性无限力量!
关于梦想与坚持1、梦想不会逃跑,只是你没追上去。每个女人心中都有一个梦想,无论大小,都值得去追寻,不要害怕困难,只要坚持,梦想就在前方。2、勇敢是你最大的武器,坚持是你最美的姿态。在追求梦想的道路上,你会遇到各种困难...
高效集群:打造集群效应
什么是高效集群高效集群,又称为高性能计算集群,是指由多个计算机节点组成的分布式计算系统。这些节点通过高速网络连接,共同执行大规模的计算任务。高效集群在科学计算、数据分析、云计算等领域有着广泛的应用。与传统单机计算相...
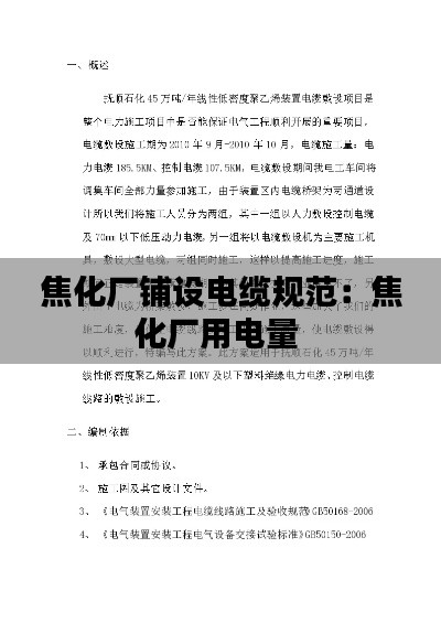
焦化厂铺设电缆规范:焦化厂用电量
<!DOCTYPE html><html lang="en"><head> <meta charset="UTF-8"> <meta name...
12伏高效电瓶:12伏电瓶怎么用
什么是12伏高效电瓶?12伏高效电瓶是一种专为汽车、电动车和其他移动设备设计的电池。这种电池的电压标准为12伏,是许多车载电子设备和启动系统的标准电压。高效电瓶在设计和制造过程中注重能量密度、循环寿命和充电效率,以...
科学方法宣传图片:科学方法概览
引言科学方法,作为一种严谨的探究世界的方式,对于推动人类文明进步具有重要意义。为了普及科学知识,提高公众的科学素养,我们需要通过各种渠道进行科学方法的宣传。本文将围绕科学方法宣传图片展开,探讨其设计理念、传播效果以...
工作中的行为规范:工作中行为规范内容
引言在现代社会,无论是企业还是机关单位,工作效率和团队协作都至关重要。为了确保工作的顺利进行,维护良好的工作秩序,制定并遵守工作中的行为规范显得尤为重要。本文将探讨工作中应遵循的行为规范,帮助员工更好地融入团队,...














京ICP备16057535号-1