诸城去昌乐路线攻略,最新行程指南
诸城与昌乐两地,位于山东省的腹地,历史悠久,文化繁荣,近年来,随着两地经济文化的快速发展,人员往来日益频繁,对于前往昌乐的路线攻略的需求也日益增长,本文将为您提供最新的诸城去昌乐的路线攻略,希望能为您的出行提供便利。...
教育专题二,深化改革,培育未来领军人才之道
随着社会的快速发展和科技的日新月异,教育已经成为了国家发展的核心驱动力,本文将以“教育专题二”为主题,探讨当前教育改革的必要性和紧迫性,以及如何培育未来的领军人才。深化教育改革的必要性1、适应社会发展需求当前,社会对...
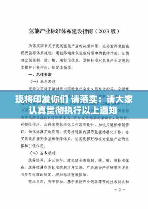
现将印发你们 请落实:请大家认真贯彻执行以上通知
<!DOCTYPE html><html lang="en"><head> <meta charset="UTF-8"> <meta name...
李嘉诚励志名言大全,成功之路的启示
李嘉诚先生是一位杰出的企业家和领袖,他的成功经历和商业智慧备受瞩目,除了他的商业成就外,他也经常发表一些励志语录,鼓舞和激励人们追求梦想和成功,以下是李嘉诚的名言大全励志语录,希望能够激励更多人追求卓越。关于成功的名...
突发疾病与犯罪:突发性的犯罪
引言突发疾病,无论是生理上的健康危机还是心理上的情绪波动,都可能对个人的行为产生深远的影响。在某些极端情况下,突发疾病甚至可能引发犯罪行为。本文将探讨突发疾病与犯罪之间的关系,分析其背后的心理和社会因素,以及如何预...
落实好征兵政策:强化征兵
征兵政策的重要性征兵政策是国家维护国家安全、促进国防建设的重要手段。在新时代背景下,落实好征兵政策,不仅关系到军队的兵员质量和战斗力,更关系到国家的长治久安和民族复兴。因此,我们必须深刻认识征兵政策的重要性,将其作...
独家专访李山泉:李山水是哪部电视剧
独家专访李山泉:从基层教师到教育改革先锋在繁忙的都市中,我们有幸独家专访了李山泉先生,一位从基层教师成长为教育改革先锋的杰出人物。李山泉先生以其深厚的教育情怀和丰富的实践经验,为我们分享了他对教育事业的热爱和对未来...
电影解说可以独家吗:电影解说怎么样
电影解说的定义与特点电影解说,顾名思义,是对电影进行解读和分析的一种形式。它通常包括对电影情节、角色、导演手法、摄影技巧、音乐配乐等多方面的剖析。随着互联网的普及,电影解说已经成为一种流行的内容形式,吸引了大量观众...
炼焦施工规范:炼焦工艺设计规范
引言炼焦施工是煤炭工业中的重要环节,它涉及将煤炭转化为焦炭的过程。焦炭是钢铁生产中不可或缺的原材料,因此炼焦施工的质量直接影响到焦炭的产量和质量。为了保证炼焦施工的安全、高效和环保,必须严格遵守炼焦施工规范。本文将...
落实垃圾分类简讯:垃圾分类工作简报优秀范文
背景介绍随着城市化进程的加快和人口密度的增加,我国城市生活垃圾产生量逐年攀升。为了提高资源利用率,减少环境污染,我国政府高度重视垃圾分类工作。近年来,各地纷纷出台相关政策,推动垃圾分类工作的深入开展。政策推动为...














京ICP备16057535号-1