引言
湖北,作为中国中部的重要省份,近年来在应对突发事件方面积累了丰富的经验。无论是自然灾害还是公共卫生事件,湖北都展现出了强大的应急能力和高效的处置机制。本文将探讨湖北在突发事件应急方面的措施和成效。
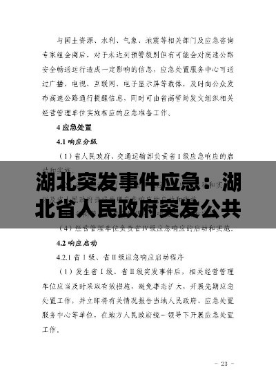
应急管理体系建设
为了提高应对突发事件的能力,湖北省政府高度重视应急管理体系的建设。通过建立完善的应急预案、加强应急队伍建设、提升应急物资储备等措施,湖北省形成了较为完善的应急管理体系。
应急预案的制定涵盖了自然灾害、事故灾难、公共卫生事件等多个领域,确保在各类突发事件发生时能够迅速响应。应急队伍由消防、医疗、公安等专业人员组成,经过严格的训练和演练,能够迅速投入到应急处置工作中。
此外,湖北省还加强了应急物资储备,确保在突发事件发生时能够迅速调拨到位,为救援工作提供有力保障。
应急演练与培训
湖北省定期组织开展各类应急演练,包括地震、洪水、火灾等自然灾害和公共卫生事件的模拟演练。通过演练,检验应急预案的可行性和应急队伍的实战能力,提高公众的应急意识和自救互救能力。
在应急演练中,湖北省注重实战性和实用性,模拟真实场景,让应急队伍在实战中锻炼技能,提高应对突发事件的能力。同时,还通过培训提高公众的应急知识,让更多的人能够参与到应急救援工作中。
公共卫生事件应对
近年来,湖北在公共卫生事件应对方面取得了显著成效。以新冠肺炎疫情为例,湖北省迅速启动应急响应机制,采取了一系列果断措施,有效遏制了疫情的蔓延。
在疫情初期,湖北省迅速建立起了疫情防控指挥体系,明确各级责任,确保信息畅通。同时,加大医疗资源投入,增设隔离病区,提高救治能力。此外,还加强了社区防控,实施网格化管理,确保疫情不扩散。
在疫情防控过程中,湖北省充分发挥了科技手段的作用,运用大数据、人工智能等技术进行疫情监测和分析,为决策提供科学依据。同时,积极开展疫苗接种工作,提高人群免疫力,为恢复正常生产生活秩序奠定了基础。
自然灾害应对
湖北省地处长江中游,自然灾害频发。在面对自然灾害时,湖北省采取了一系列有效措施,最大限度地减轻灾害损失。
在防汛抗旱方面,湖北省加强了水利工程建设,提高防洪抗旱能力。同时,建立健全了防汛抗旱应急预案,加强监测预警,确保在灾害发生时能够及时响应。
在地震、地质灾害等方面,湖北省也建立了相应的应急预案,加强地质监测,提高预警能力。在灾害发生后,迅速组织救援力量,开展救援工作,确保受灾群众的基本生活。
总结
湖北省在突发事件应急方面积累了丰富的经验,形成了较为完善的应急管理体系。通过加强应急演练、提升应急队伍能力、加强科技手段应用等措施,湖北省在应对各类突发事件中取得了显著成效。未来,湖北省将继续完善应急管理体系,提高应对突发事件的能力,为人民群众的生命财产安全提供坚实保障。
转载请注明来自中蚨科技,本文标题:《湖北突发事件应急:湖北省人民政府突发公共事件总体应急预案 》















京ICP备16057535号-1
还没有评论,来说两句吧...