<!DOCTYPE html>
突发癫痫的应急预案引言
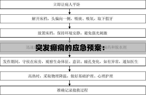
癫痫是一种常见的神经系统疾病,其特点是反复发作的短暂性大脑功能障碍。癫痫发作可能突然发生,给患者和周围人带来极大的困扰。为了确保在突发癫痫时能够迅速、有效地进行救治,制定一套应急预案至关重要。
认识癫痫发作
癫痫发作通常分为几种类型,包括全身性强直-阵挛发作、部分性发作、失神发作等。了解癫痫发作的症状对于制定应急预案至关重要。以下是一些常见的癫痫发作症状:
- 突然失去意识或意识模糊
- 肌肉抽搐或僵硬
- 眼球上翻或凝视
- 口吐白沫或流口水
- 无反应或行为异常
应急预案的制定
为了应对突发癫痫,以下是一些关键的应急预案步骤:
- 保持冷静:当发现有人出现癫痫发作时,首先要保持冷静,避免恐慌。
- 确保安全:将患者置于平坦、安全的地面上,避免其跌倒或受伤。移开周围可能造成伤害的物品。
- 保护头部:使用柔软的物品(如枕头、衣物)保护患者的头部,防止头部受伤。
- 保持呼吸道通畅:如果患者口中有食物或分泌物,轻轻将其移开,确保呼吸道通畅。
- 避免强行约束:不要强行约束患者的身体,尤其是颈部,以免造成伤害。
- 记录发作时间:记录癫痫发作的开始和结束时间,这有助于后续的医疗诊断。
- 给予安慰:保持与患者的沟通,给予安慰和鼓励,帮助他们度过发作期。
特殊情况的应对
在以下特殊情况下,应急预案需要做出相应的调整:
- 孕妇或哺乳期妇女:在处理孕妇或哺乳期妇女的癫痫发作时,要特别注意避免对胎儿或婴儿造成伤害。
- 儿童:儿童癫痫发作时,要特别注意保护他们的头部和颈部,避免跌倒或受伤。
- 水中发作:如果癫痫发作发生在水中,要迅速将患者救出水面,并立即进行心肺复苏。
紧急医疗救助
在癫痫发作持续超过5分钟,或患者出现呼吸困难、呕吐、高烧、受伤等情况时,应立即拨打急救电话寻求专业医疗救助。
- 告知急救人员患者的症状和发作时间。
- 如果患者有癫痫发作记录卡,请提供相关信息。
- 在急救人员到来之前,继续按照应急预案进行护理。
总结
突发癫痫的应急预案是保障患者安全的重要措施。通过了解癫痫发作的症状、掌握应急预案的步骤,以及了解特殊情况下的应对方法,我们可以在紧急情况下迅速、有效地进行救治,减少患者的伤害。同时,普及癫痫知识,提高公众对癫痫的认识,也是预防和减少癫痫发作的关键。
转载请注明来自中蚨科技,本文标题:《突发癫痫的应急预案: 》
百度分享代码,如果开启HTTPS请参考李洋个人博客















京ICP备16057535号-1
还没有评论,来说两句吧...